Product Blueprint

AI Coaching &
Continuous Learning
Platform

A subscription-based AI learning ecosystem designed for Myanmar and Thailand, with full multilingual support in English, Myanmar (Burmese), and Thai.

3 Languages
Mobile-first
AI-powered
Community-driven
01

Executive Summary

A comprehensive product blueprint for an AI learning platform tailored to Myanmar and Thailand markets.

This document presents a complete product blueprint for a Subscription-based AI Coaching & Continuous Learning Platform specifically designed for students, professionals, entrepreneurs, and developers in Myanmar and Thailand.

The platform provides full support in English, Myanmar (Burmese), and Thai — not just translation, but culturally adapted examples. For instance, AI business applications are explained using "tea shop businesses" for Myanmar and "Tom Yum restaurants" for Thailand.

Accessible via mobile applications (iOS & Android) and a web platform, with mobile-first design as the primary approach — since most users in these regions access the internet through smartphones.

Structured Learning Paths

Beginner to Expert, 4 progressive levels

AI-Powered Coaching

Multilingual chatbot tutor with personalized guidance

Certification System

Digital certificates, badges, LinkedIn integration

Regional Pricing

Optimized for Myanmar & Thailand purchasing power

Gamification

Points, streaks, leaderboards for engagement

Offline Learning

Download lessons for areas with limited connectivity

02

Market Analysis & Strategy

Southeast Asia's digital economy is growing rapidly, with significant untapped potential in EdTech.

$263B

SEA Digital Economy GMV (2024)

$1.76B

Thailand EdTech Market (2025)

11.44%

Thailand EdTech CAGR to 2034

GDP per Capita Comparison (USD)

MyanmarThailandVietnamCambodiaLaos$0$2,000$4,000$6,000$8,000

SEA EdTech Market Size (2025)

Thailand: $1.76BVietnam: $1.2BIndonesia: $2.8BPhilippines: $0.9BMyanmar: $0.15B
  • Thailand
  • Vietnam
  • Indonesia
  • Philippines
  • Myanmar
Myanmar vs Thailand Market Comparison
MetricMyanmarThailand
GDP per capita (2024)~$1,200~$7,493
Average Monthly Income~K300,000 (~$143)~฿15,000 (~$461)
Mobile Internet2nd slowest in ASEANHigh penetration rate
Digital PaymentsKBZPay, Wave MoneyPromptPay, TrueMoney
EdTech MarketEarly stage, high opportunity$1.76B (2025), growing fast
Target Audience Segments
Audience TypePrimary NeedLearning Path
StudentsAI fundamentals, job readinessAI Fundamentals → Prompt Engineering
ProfessionalsProductivity enhancementAI for Productivity → Automation Tools
EntrepreneursAI for business applicationsAI for Business → No-code AI Tools
DevelopersAI development skillsAI Development Basics → Advanced AI
Language Support Strategy
LanguageSupport LevelCultural Examples
EnglishFull (Primary)International business examples
Myanmar (Burmese)Full (Localized)Tea shop business, palm sugar industry
ThaiFull (Localized)Tom Yum restaurant, 7-Eleven franchise, Grab Driver
03

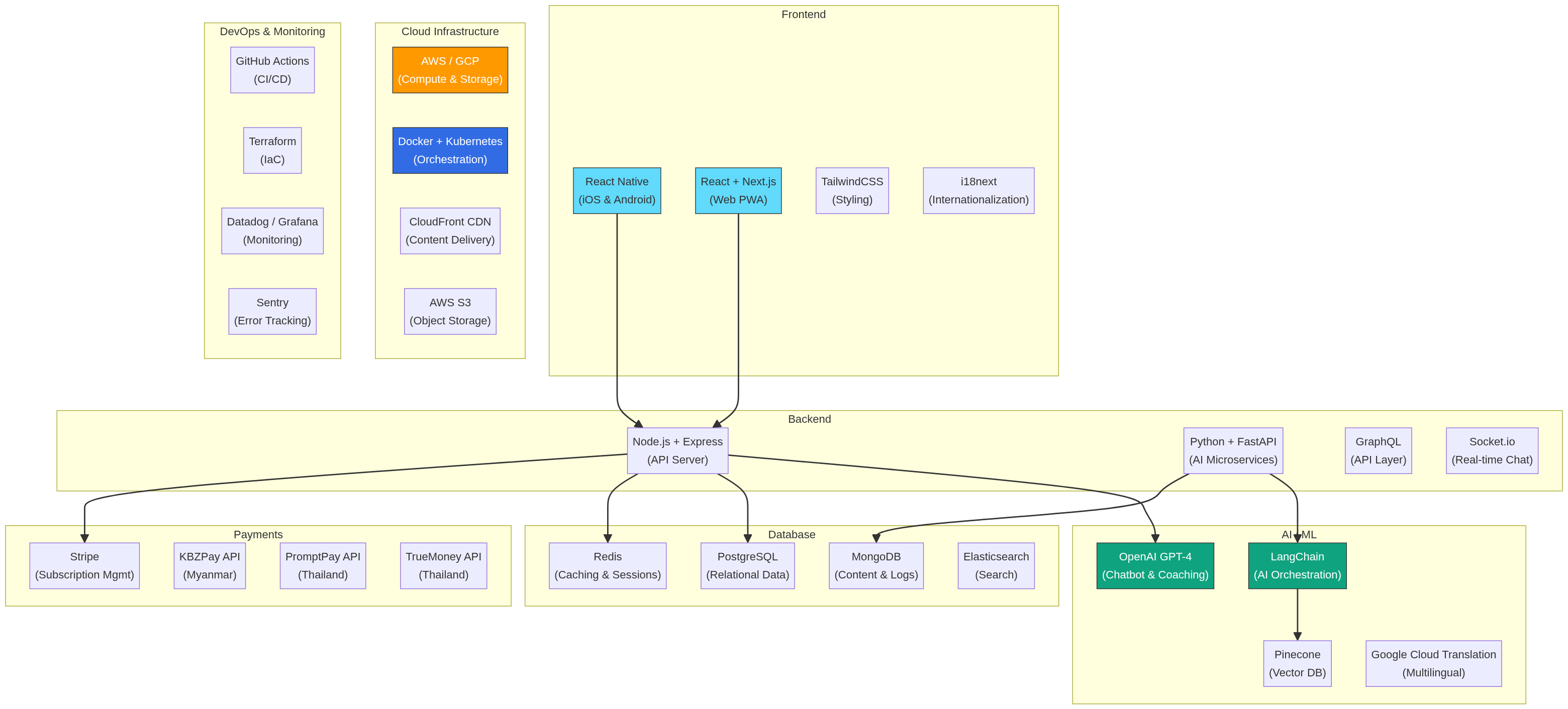
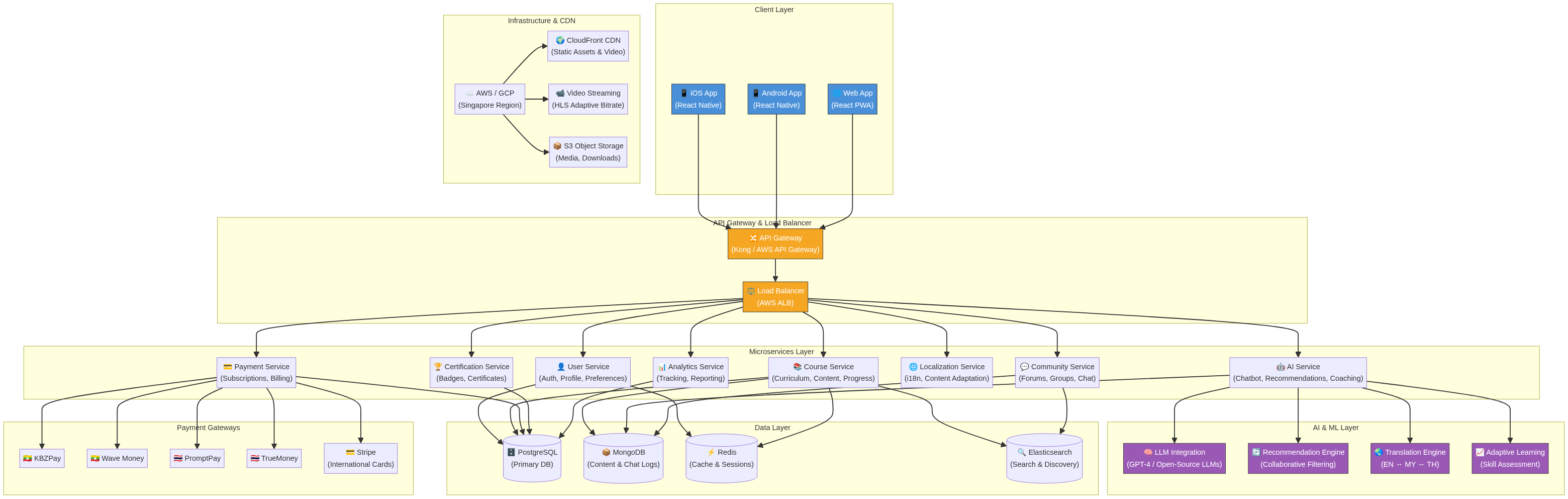
Platform Architecture

Microservices architecture with low-bandwidth optimization for developing regions.

Platform Architecture
Platform Architecture Diagram

System Architecture — Microservices with API Gateway, AI/ML Layer, and Data Layer

Client Layer

React Native (iOS/Android) + Next.js PWA for web. Single codebase approach.

API Gateway

Kong / AWS API Gateway for routing, rate limiting, and authentication.

Microservices

User, Course, AI, Payment, Certification, Localization, Analytics, Community services.

AI & ML Layer

GPT-4 LLM, Recommendation Engine, Translation Engine, Adaptive Learning.

Low-Bandwidth Optimization Strategies
TechnologyPurposeImpact
Adaptive Bitrate (HLS)Auto-adjust video quality based on connectionVideo viewable on 2G/3G
Offline DownloadPre-download lessons when connectedLearn without internet
Image Compression (WebP)Smaller file sizes without quality lossFaster page loading
CDN (CloudFront)Serve from regional edge serversReduced latency
Lazy LoadingLoad only visible content firstFaster initial load
Text-first ContentText-based lessons for low bandwidthAccessible to all users
04

Feature Breakdown

Comprehensive feature set covering curriculum, coaching, certification, and community.

AI Learning Curriculum — 4 Progressive Levels

Beginner

4-6 weeks

What is AI, ML basics, ChatGPT usage, Prompt Engineering fundamentals

Intermediate

6-8 weeks

Midjourney/DALL-E, Automation Tools (Zapier, Make), No-code AI, AI for Business

Advanced

8-10 weeks

Advanced Prompt Engineering, AI API Integration, Custom Workflows, AI Productivity

Expert

10-12 weeks

AI Development (Python), Fine-tuning Models, Project Management, AI Ethics

Coaching & Mentorship

AI Coaching Interface

AI Coaching Assistant

Multilingual chatbot powered by GPT-4, answering questions in English, Myanmar, and Thai. Uses culturally relevant examples — like explaining AI for a "tea shop" in Myanmar or a "Grab Driver" business in Thailand.

Human Mentor Sessions (Pro)

Premium users get 1-2 monthly video calls with human mentors for personalized learning path reviews and career guidance.

Adaptive Learning

System analyzes quiz results and learning patterns to identify weak areas and recommend additional practice.

Certification System

Certificate TypeRequirementBenefit
Module Completion BadgeComplete one lesson moduleDigital Badge
Level CertificateComplete entire level (e.g., Beginner)Digital Certificate + LinkedIn Badge
Skill AchievementReach specified skill proficiencySpecial Badge + Profile Highlight
Expert CertificationComplete Expert Level + Final ProjectPremium Certificate + LinkedIn Credential
AI Certified Professional Badge

User Experience & Engagement

Mobile-first Design

Optimized for smartphone users with simple, intuitive UI

Offline Learning

Download encrypted lessons for offline study

Gamification

Points, streaks, leaderboards, and achievement badges

Community Forums

Local language discussion forums in MY, TH, EN

Live Workshops

Monthly webinars led by local and international experts

Smart Recommendations

AI-driven course suggestions based on learning history

Learning Community
05

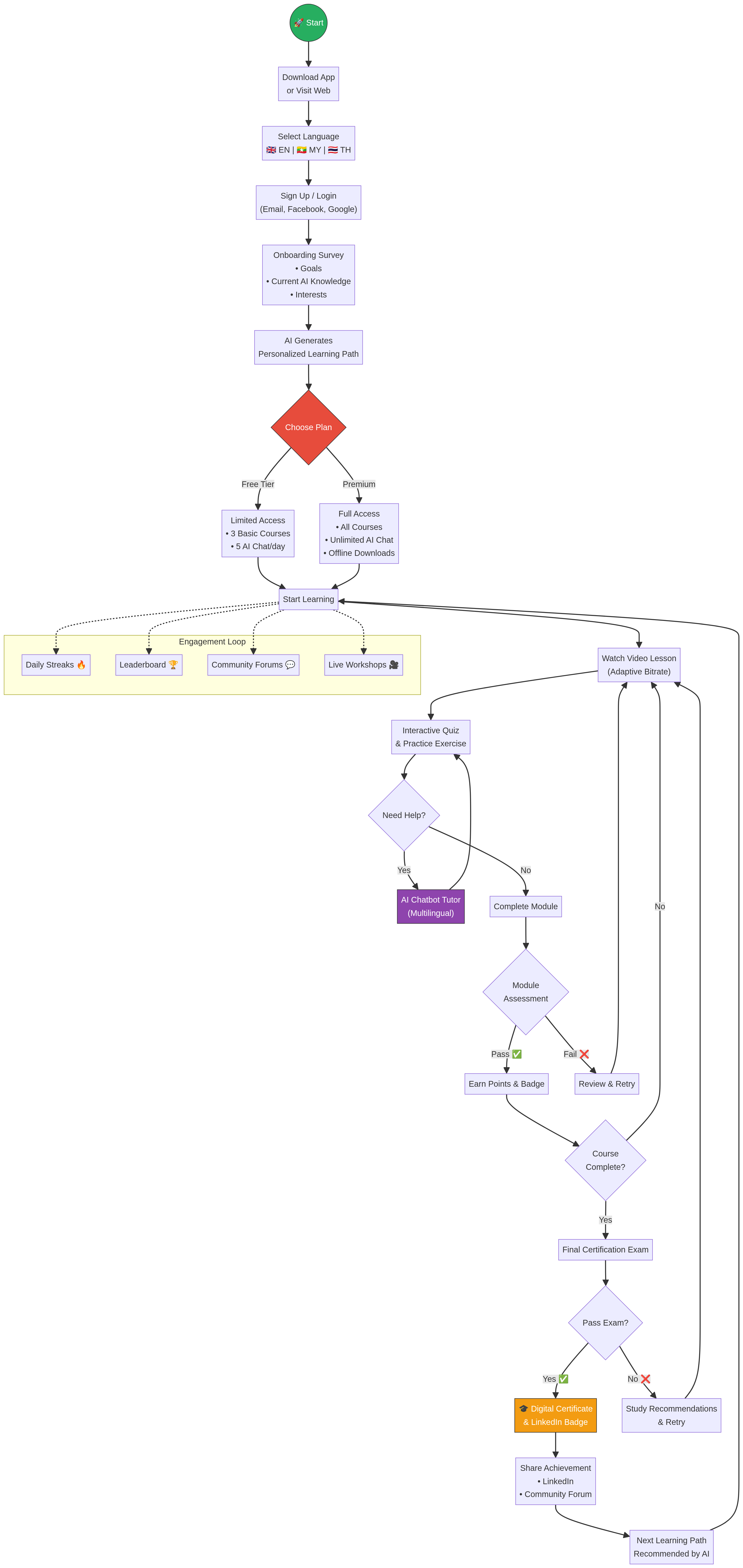
User Journey Flows

From onboarding to certification — a 5-stage journey designed for engagement and progression.

User Journey Flow Diagram

Complete User Journey — Onboarding through Certification and Continued Engagement

Stage 1

Onboarding

Select language (MY/TH/EN), set learning goals, take skill assessment. AI generates personalized learning path.

Stage 2

Plan Selection

Choose Free Tier (3 lessons, 5 AI chats/day) or Premium Tier (full access). Regional pricing applied automatically.

Stage 3

Learning Loop

Watch video lessons, complete interactive quizzes, chat with AI tutor, take module assessments. Earn points and badges.

Stage 4

Certification

Complete final certification exam. Receive digital certificate with QR verification and LinkedIn badge.

Stage 5

Engagement & Continuation

Share achievements, join community forums, attend live workshops. AI recommends next learning path.

06

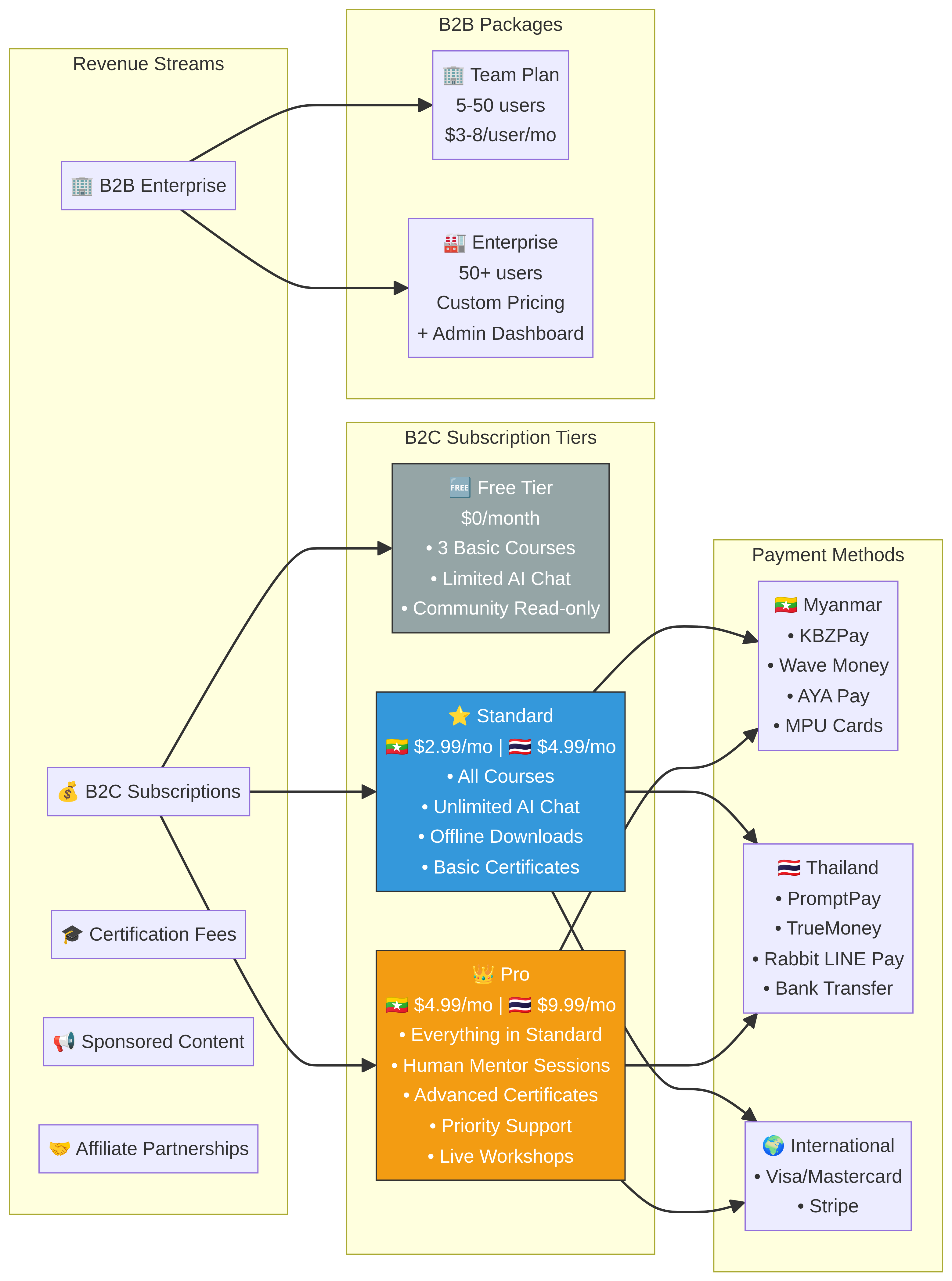
Monetization Strategy

Regional pricing optimized for Myanmar and Thailand purchasing power, with local payment integration.

Free

$0
Myanmar: Free
Thailand: Free
3 basic lessons
AI Chat 5x/day
Community read access

Standard

~$2.99
Myanmar: K6,000/mo
Thailand: ฿149/mo
All lessons
Unlimited AI Chat
Offline Downloads
Basic Certificates
RECOMMENDED

Pro

~$4.99
Myanmar: K10,000/mo
Thailand: ฿299/mo
Everything in Standard
Human Mentor sessions
Advanced Certificates
Live Workshops
Priority Support

B2B / Enterprise Solutions

Team Package

5-50 users — $3-8/user/mo

Admin Dashboard, Team Progress Tracking

Enterprise Package

50+ users — Custom Pricing

Custom Content, Dedicated Support, API Access

Payment Gateway Integration
CountryMethodTypePriority
MyanmarKBZPayMobile WalletHighest
MyanmarWave MoneyMobile WalletHigh
MyanmarAYA PayMobile WalletMedium
MyanmarMPU CardsDebit CardMedium
ThailandPromptPayQR PaymentHighest
ThailandTrueMoney WalletMobile WalletHigh
ThailandRabbit LINE PayMobile WalletMedium
ThailandSCB / KBank TransferBank TransferMedium
InternationalStripeCredit/Debit CardVisa/MC
Monetization Strategy Diagram

Revenue Streams — B2C Subscriptions, B2B Enterprise, Certifications, and Partnerships

Projected Growth (18 Months)

M1M3M6M9M12M15M18070k140k210k280k
  • Revenue (USD)
  • Users

Pricing Calculator

Estimate costs for your team

5
150100 200

Per User

K5,400

/monthly

Monthly Total

K27,000

/monthly

Annual Total

K324,000

/yearly

Total Discount

10%

K3,000 saved

Discount breakdown: Team volume 10%

07

Tech Stack Recommendations

Scalable cloud architecture optimized for the Southeast Asian market.

Tech Stack Diagram

Full Technology Stack — Frontend, Backend, AI/ML, Database, Infrastructure, and DevOps

Complete Technology Stack
LayerTechnologyRationale
Mobile AppReact NativeSingle codebase for iOS/Android
Web AppReact + Next.js (PWA)SEO + offline support
StylingTailwindCSSMobile-first responsive design
i18ni18nextReal-time language switching
API ServerNode.js + ExpressReal-time capabilities
AI ServicesPython + FastAPIAI/ML library integration
LLMOpenAI GPT-4Best multilingual capabilities
AI OrchestrationLangChainRAG pipeline construction
Primary DBPostgreSQLReliable relational data
Content DBMongoDBFlexible course content schema
CacheRedisSession management & caching
SearchElasticsearchMulti-language full-text search
CloudAWS (Singapore)Low latency for SEA region
CDNCloudFrontStatic assets & video delivery
CI/CDGitHub ActionsAutomated testing & deployment
MonitoringDatadog / GrafanaPerformance monitoring

Cloud Infrastructure

Hosted on AWS Singapore (ap-southeast-1) for minimum latency to Myanmar and Thailand. Docker containers orchestrated by Kubernetes (EKS) with auto-scaling. CloudFront CDN for static assets and video delivery.

08

Development Roadmap

From MVP to full-scale platform in 18 months, with 4 distinct phases.

Development Roadmap Timeline

18-Month Development Roadmap — MVP → Full Launch → Growth → Scale

03 months6 months9 months12 months15 months18 months

Phase 1: MVP

Months 1-3
Basic Web App (React PWA) + Mobile App (React Native)
User Authentication (Email, Facebook, Google)
Beginner Curriculum in EN/MY/TH
Basic AI Chatbot (GPT-4)
Free + Standard Subscription Tiers
KBZPay + PromptPay Integration
Basic Progress Tracking
09

Competitive Analysis

How our platform differentiates from existing solutions in the market.

CompetitorStrengthsWeaknessesOur Edge
CourseraWide course catalog, university partnershipsNo Myanmar/Thai localization, expensiveLocal language + cultural examples
UdemyDiverse course typesNo AI-specific coaching, weak localizationAI-focused + Personalized Coaching
DataMites (Myanmar)Present in Myanmar marketEnglish only, expensive ($300+)Regional pricing ($3-10/mo)
Thai AcademyThai market presenceMicrosoft certification focus onlyComprehensive AI coverage

Competitive Moat

Full trilingual support (EN/MY/TH)
Culturally adapted examples
Regional purchasing power pricing
Local payment gateway integration
Low-bandwidth optimization
AI-powered personalized coaching
10

Risks & Mitigation

Key risks identified with corresponding mitigation strategies.

RiskLikelihoodImpactMitigation Strategy
Myanmar internet instabilityHighHighOffline mode, text-first content, adaptive bitrate
Payment API instabilityMediumHighMultiple payment fallbacks, manual top-up option
AI content quality (MY/TH)MediumHighHuman review process, native speaker QA team
Competition (Coursera/Udemy)MediumMediumLocalization moat, regional pricing advantage
User acquisition costMediumMediumOrganic growth (community), referral program
Regulatory changes (Myanmar)Low-MedHighMulti-region hosting, legal compliance monitoring
LLM API cost escalationMediumMediumOpen-source LLM fallback, caching strategies

Risk Assessment Radar

MarketTechnicalFinancialRegulatoryCompetitionOperational
  • Risk Level
  • Mitigation

Risk Management Approach

The platform is designed with resilience in mind. Multiple payment fallbacks ensure revenue continuity, offline capabilities address connectivity challenges, and open-source LLM alternatives provide cost control. A dedicated native speaker QA team ensures content quality across all three languages.

Version History

Blueprint changelog and revisions

Scroll-triggered reveal animations across all sections
Interactive Pricing Calculator with team size slider
Blueprint Version History with changelog
Enhanced animation system with IntersectionObserver
Polished overall visual consistency

AI Coaching & Continuous Learning Platform

Product Blueprint for Myanmar & Thailand Markets

Designed by Manus AI — April 2026